People Work Ready

Developed a website for PWR which target both graduates and employers. By signing up to the PWR website, graduates would be able to fill out the profile to showcase their capabilities, and employers would be able to filter and view individual profiles.

View Site

Client

socialWEB

My role

Website Development,
UX Design

Year

2016

#Wordpress #PHP #Responsive Design #Wireframing

test

Background

People Work Ready (PWR) is an ecosystem which is empowered by socialWEB’s moral leadership. It aims to narrow the gap between graduates and employers by building a working platform that is designed to develop industry related experience and accumulate talent pool. The goal of this project was to develop a website for PWR which target both graduates and employers. By signing up to the PWR website, graduates would be able to fill out the profile to showcase their capabilities, and employers would be able to filter and view individual profiles.

My Role

I was responsible for the UX design and web developemnt of this project, while the other team member did the graphic design and content.

The Approach

This is a website featuring large amount of user generated content and two user roles, delivered as compelling challenge for UX design and web development. Website structure, business model and user interaction with different roles were thoroughly analysed and diagrammed, to ensure a clear and simple user experience. All the pages of the PWR website were wireframed for both desktop and mobile displays.

A big challenge I faced throughout this project was balancing moving forward with designs, whist collaborating with client and team member who I had limited time to talk to. I faced the challenge by creating documentation to better articulate the design rationale. This approach helped to bring the team and the client in a shared vision as well as to save a lot of back-and-forth as the project progress.

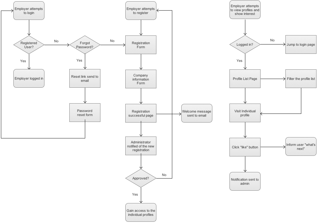
Business Workflow

By working closely with client, the ways that PWR works for both employers and graduates were thoroughly analysed and illustrated in flowcharts. They gave me a clear understanding of where the website laid in the PWR ecosystem and how it can make better contribution to it.

how it works

Personas

The two main target audiences of the PWR website - employers and graduates were characterized to bring more understanding and empathy to the users.

personas employer
personas graduate

User Interaction

Managing two user roles was a challenging task during the design process. I approached it by first mapping out the website structure which showcase the interaction between different pages.

website structure

Graduates and employers both share similar sign up and log in process. But graduates can generate and manage the profiles, while employers can only view the profiles. The detailed user interaction workflow for both target audiences were thoroughly analysed.

website structure

Wireframing

To follow the client's requirements, I implemented the minimalist design approach while constantly stopped to think as a user.

website structure
website structure
website structure
pwr home desktop
pwr talent
pwr home top
pwr resume
pwr edit

Browse Other Projects